|中国电信广元分公司
【查找身边安全隐患】曝光台(五)
旺苍应急管理
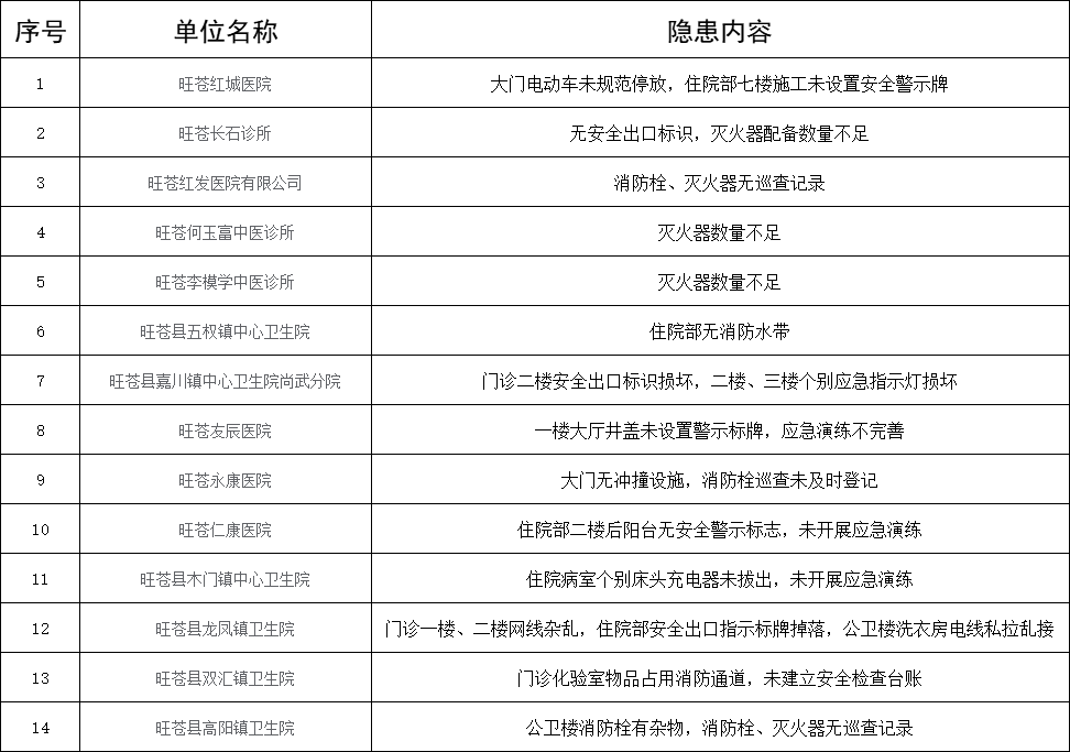
卫生健康
领域
安全隐患问题
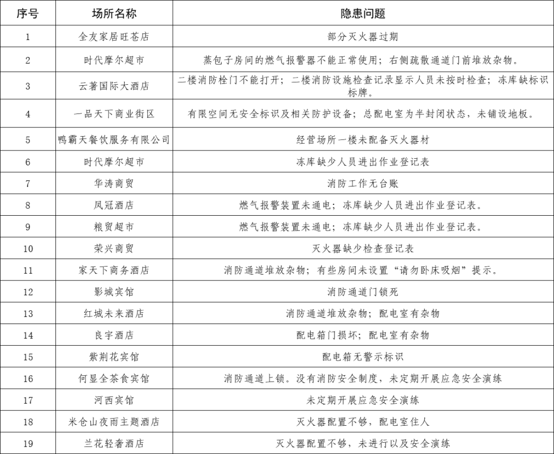
商贸
领域
安全隐患问题
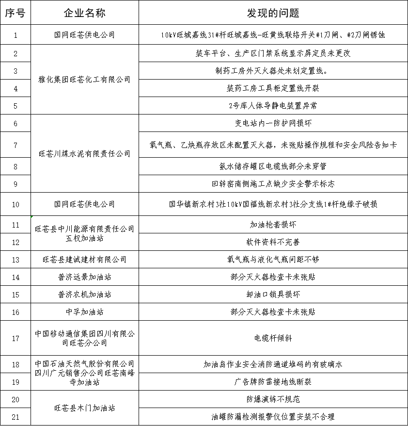
工贸
领域
安全隐患问题
民政领域
安全隐患问题
来源:县民政局、县卫生健康局、县
商务和经济合作局、县
经济信息化和科学技术局
预览时标签不可点
微信扫一扫
关注该公众号
继续滑动看下一个
轻触阅读原文
旺苍应急管理
向上滑动看下一个
知道了
微信扫一扫
使用小程序
取消
允许
取消
允许
取消
允许
×
分析
微信扫一扫可打开此内容,
使用完整服务
:
,
,
,
,
,
,
,
,
,
,
,
,
。
视频
小程序
赞
,轻点两下取消赞
在看
,轻点两下取消在看
分享
留言
收藏
听过
map