|中国电信广元分公司
国家综合性消防救援队伍是应急救援的主力军和国家队,按照“两严两准”(严格管理、严格要求,准军事化、准现役)标准建设管理,承担着防范化解重大安全风险、应对处置各类灾害事故的重要职责。四川省消防救援总队在全省21个市(州)设消防救援支队,在县(市、区)设消防救援大队和消防救援站;四川省森林消防总队分别驻守在成都、攀枝花、阿坝、甘孜、凉山5个市(州)。
根据《中华人民共和国消防救援衔条例》《国家综合性消防救援队伍消防员招录办法(试行)》(以下简称《招录办法》)《关于做好国家综合性消防救援队伍2019年度第二批消防员招录工作的通知》(应急〔2019〕80号),现就四川省2019年度第二批国家综合性消防救援队伍公开招录消防员相关事项公告如下:
国家综合性消防救援队伍2019年度在四川省公开招录第二批男性消防员1439人。其中,四川省消防救援总队招录900人,四川省森林消防总队招录339人,上海市消防救援总队200人(代招)。
(一)退役士兵。共招录575名,其中:四川省消防救援总队360名,四川省森林消防总队135名,上海市消防救援总队80人(代招)。
(二)社会青年。共招录864名,其中:四川省消防救援总队540名(含原公安消防部队解约定向培养士官1名),四川省森林消防总队204名,上海市消防救援总队120人(代招)。
四川省各市(州)招录计划由四川省消防员招录工作办公室(以下简称“省招录办”)在消防员招录官方平台──国家综合性消防救援队伍消防员招录网站(网址http://xfyzl.119.gov.cn)发布,各市(州)出现缺额,由省招录办统一调剂。上海市消防救援总队代招计划分配由上海市消防员招录工作办公室确定。
(一)具有中华人民共和国国籍;
(二)遵守宪法和法律,拥护中国共产党领导和社会主义制度;
(三)志愿加入国家综合性消防救援队伍;
(四)年龄为18周岁以上、24周岁以下(1994年10月11日至2001年10月10日出生),大学本科以上学历人员年龄放宽至26周岁(1992年10月11日以后出生);
(五)具有高中以上文化程度;
(六)身体和心理健康;
(七)具有良好的品行;
(八)法律、法规规定的其他条件;
(九)本次消防员招录主要从四川省行政区域常住人口中招录。报考人员可根据户籍所在地省份招录计划选择报考意向,也可选择在经常居住地省份报考当地消防救援队伍或森林消防队伍(需提供居住证);
(十)对消防救援工作急需的特殊专业人才年龄放宽至28周岁(1990年10月11日以后出生),具备消防救援方面相关专业技能(如通信、防化、航空、潜水、消防救援特种车辆维修等)和实战经验,相应专业操作岗位3年以上工作经历,并取得国家、军队承认的高级以上等级职业技能资格或获得省部级以上科技成果奖励。
定向招录退役士兵须为解放军或武警部队服役期满退役士兵(含国家综合性消防救援队伍正常退出消防员),以作战部队退役义务兵为主;专项招录解约定向培养士官须为原公安消防部队依托地方院校定向培养、经前期摸排具有报考消防员专项招录意向的2019年应届毕业生。
消防员招录报名采用网上报名的方式。报考上海消防救援总队的,一并在网上报名,参加资格网上初审和户籍所在地、经常居住地(限四川省外户籍)资格现场复核、身体初检。
1.网上注册报名。报考人员可在2019年9月10日23时至10月10日18时期间登录国家综合性消防救援队伍消防员招录网站(网址http://xfyzl.119.gov.cn),查询浏览招录信息,注册进入消防员招录在线报名系统。报名前,须仔细阅读《报名指南》和《报名须知》,按照系统提示如实录入报考意向、调剂志愿、学历经历、表彰奖励等信息,并上传证件照片、身份证、居住证等图片,其中证件照片为本人近期1寸免冠正面彩色照片(须为蓝色或白色背景,295×413像素,jpg或jpeg格式)和身份证照片(横向拍摄身份证正、反面照片,身份证须整体处于居中位置,不留边框,确保清晰,jpg或jpeg格式),证件照片需经系统工具处理符合要求后方可上传。报考人员须凭注册的身份证号码和密码打印准考证和报名登记表,查询招录进度,请务必牢记。
报考人员可登录消防员招录在线报名系统,须填报个人信息进行账号注册和实名认证,报考人员可按照个人意向选择在户籍地省份或经常居住地省份报名。在户籍所在地省份报名的,可根据招录计划选择报考意向;持居住证在经常居住地省份报名的,只可报考当地消防救援队伍或森林消防队伍。填有省内户籍和省内经常居住地的,系统自动分类为户籍地报名。报名意向栏设有调剂选项,如选择服从调剂,可按个人意向在“同省跨队伍”(志愿在本省的消防救援队伍和森林消防队伍间进行调剂)、“同队伍跨省”(志愿在所选队伍全国范围内进行调剂)、“跨省跨队伍”(志愿在全国范围内的两支队伍间进行调剂)选项中进行选择。服从调剂人员录取几率更高。
按照类别选择“退役士兵”、“社会青年”报名通道,其中,退役士兵报考人员必须选择“退役士兵”报名通道,对隐瞒服役经历选择“社会青年”报名通道的取消招录资格,“解约定向培养士官”直接进入专项报名通道,仅限报考生源地省份消防救援队伍。
报考人员也可到四川省内国家综合性消防救援队伍各支队、大队、消防救援站(中队),领取宣传资料,参观营区装备设施和工作生活状况,现场上网填写报名信息,如遇有疑问,可拨打本公告中的咨询电话。
对申报特殊专业人才放宽报名年龄条件的,报考人员须于9月24日前将本人书面申请和相关证件证书原件、复印件送至省招录办,按照规定的范围、条件、标准组织审核后公示5日,公示无异议的,报应急管理部消防员招录工作领导小组办公室,审批同意后,办理网上注册报名。
报考人员提供虚假信息、隐瞒不符合招录条件信息的,一经查实,取消招录资格。
四川省消防员招录工作办公室地址:成都市武侯区武阳大道三段201号A701室。
2.网上初审及结果查询。资格审查采取网上初审和现场复核相结合的方式进行,网上初审与报名同步进行。未完成网上初审,报考人员发现本人报名信息不完整的,可根据报名系统提示补充信息后重新提交审核。网上初审通过后,报名信息原则上不得修改,确需修改的,须本人在报名系统中提出申请、说明事由,经省招录办审批,修改信息后重新提交审核;初审不符合条件范围的报考人员,可在报名系统中提出修改信息申请,详细说明修改事由,报省招录办审核、应急管理部消防员招录工作领导小组办公室审批,修改报名信息后重新提交审核,申请报名信息修改须于9月30日前申报,10月1日0时起不再受理修改申请,申请修改报名信息仅限1次。报考人员自行查询网上初审情况,自行打印准考证。
3.现场复核和身体初检。通过网上初审的报考人员,根据本人报考的户籍所在地和经常居住地(限四川省外户籍)市(州)消防员招录工作办公室〔以下简称市(州)招录办〕现场复核公告,由本人携带本人身份证(在经常居住地报名的报考人员还需携带居住证)、准考证、居民户口簿、退伍证、毕业证(学位证)、党团关系证明、表彰奖励、政府(企业)专职消防队伍工作证明等证件材料原件和复印件,在规定时间到指定地点参加现场复核;对被批准取得报名资格的特殊专业人才,还须持相关证件材料原件。现场复核公告在各市(州)消防员招录信息发布网站公开发布〔各市(州)消防员招录信息发布网站及联系(咨询)电话〕(附件1),请报考人员主动关注,及时查询。
身体初检参照征兵做法,执行《身体初检标准》(附件2)。通过网上初审的报考人员本人到现场参加身体初检,初检结论意见现场得出。参加身体初检的报考人员必须如实告知本人身体情况和既往病史。通过现场复核和身体初检的报考人员,由报考人员本人现场签字确认《国家综合性消防救援队伍消防员招录报名登记表》和《消防员招录知情书》(附件3),拒不签字的,取消报名资格。取得报名资格的报考人员携带本人身份证、准考证、《国家综合性消防救援队伍消防员招录报名登记表》参加后续招录考核测试。
因报考人员报名所留本人联系电话错误或者不畅通,以及未在本人报考的户籍所在地或经常性居住地(限四川省外户籍)市(州)消防员招录信息发布网站及时了解现场复核和身体初检信息,导致本人未按公告规定的时间携带公告要求的证件材料到达指定地点参加现场复核和身体初检的,视为报考人员自动放弃报名资格。
资格审查不合格、身体初检不合格的,予以淘汰。
考核测试按照心理测试、体能测试和岗位适应性测试、体格检查、面试、政治考核的顺序进行。报考上海市消防救援总队的,参加户籍所在地的市(州)招录办组织的考核测试。
1.心理测试。资格审查合格并身体初检合格的报考人员名单和心理测试公告在市(州)消防员招录信息发布网站发布,资格审查和身体初检均合格的报考人员按照心理测试公告要求,本人在规定的时间携带要求的证件材料到指定地点参加心理测试。心理测试采用消防员招录心理测查系统,由系统自动评判“合格”或“不合格”。
心理测试不合格的予以淘汰。
2.体能测试和岗位适应性测试。心理测试合格的报考人员名单及体能测试和岗位适应性测试公告在市(州)消防员招录信息发布网站发布,心理测试合格的报考人员按照体能测试和岗位适应性测试公告要求,本人在规定的时间携带要求的证件材料到指定地点参加体能测试和岗位适应性测试,体能测试有单杠引体向上、10米×4往返跑、1000米跑、原地跳高4个项目,实行量化评分,单项设最高分(15分),总成绩最高40分,任一单项达不到最低分值的为“不合格”、予以淘汰;岗位适应性测试有负重登六楼、原地攀登六米拉梯、黑暗环境搜寻、拖拽4个项目,按照“优秀、良好、中等、一般”实行等次评定,任一单项达不到“一般”标准的为“不合格”、予以淘汰。体能测试和岗位适应性测试按照《国家综合性消防救援队伍消防员招录体能测试、岗位适应性测试项目及标准》(附件4)《四川省消防员招录工作办公室体能测试和岗位适应性测试实施规则》(另行公告)进行。报考人员本人应正确判断参加体能测试和岗位适应性测试可能发生的后果,本人自愿选择是否参加体能测试和岗位适应性测试,因参加测试的报考人员本人发生误判,导致参加测试的报考人员本人在参加体能测试和岗位适应性测试时造成本人受伤等不利后果的,责任由参加测试的报考人员本人自负。体能测试和岗位适应性测试属于剧烈运动,不宜参加剧烈运动(包括体能测试和岗位适应性测试当天不宜参加剧烈运动)的报考人员不能参加体能测试和岗位适应性测试,请报考人员务必慎重选择。凡在规定时间到达指定地点,取得测试序号的,即视为报考人员本人自愿参加体能测试和岗位适应性测试,并清楚知道因本人误判导致发生的后果由参加测试的报考人员本人自负。报考人员本人未在规定时间内参加体能测试和岗位适应性测试中的任何一个项目测试的,视为“不合格”,同时视为自动放弃招录资格;报考人员擅自离开考核测试区域或不服从现场工作人员安排的,视为自动放弃招录资格。
体能测试和岗位适应性测试任一单项为“不合格”的,体能测试、岗位适应性测试为不合格,予以淘汰。
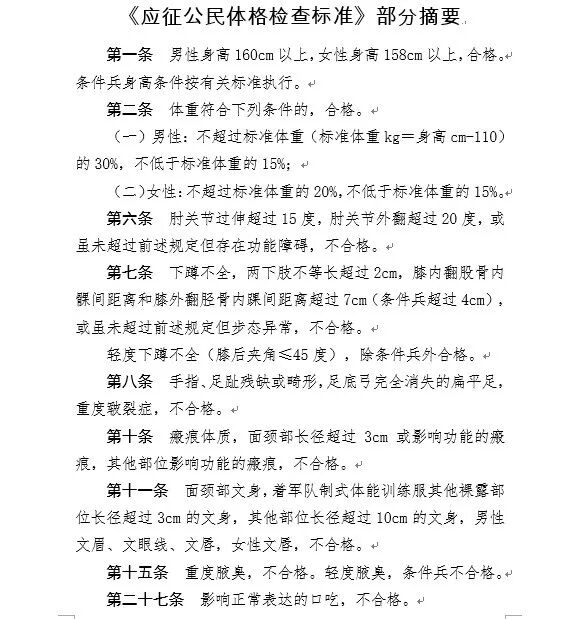
3.体格检查。体能测试和岗位适应性测试合格人员名单及体格检查公告在市(州)消防员招录信息发布网站发布,体能测试和岗位适应性测试均合格的报考人员按照体格检查公告要求,本人在规定的时间携带要求的证件材料到指定地点参加体格检查,体格检查在市级以上公务员录用指定体检机构进行,参照执行国家综合性消防救援队伍消防员招录网站发布的《应征公民体格检查标准》中军队陆勤人员标准,体格检查不合格的,予以淘汰,不予招录。对体格检查结果有疑问的,在接到体检结论通知次日内申请复检,经市(州)招录办和同级卫生健康部门共同研究,可以进行一次复检,逾期不予受理,体格检查结果以复检结论为准;对可通过服用药物或其他治疗手段影响检查结果的项目不予复查复检,最终结论为市级以上公务员录用指定体检机构第一次体检结论。参加体格检查的报考人员因个人原因导致本人未在规定期限内完成规定项目体检的,视为报考人员自动放弃招录资格。身体复检由市(州)招录办电话通知,不另发公告。
体格检查(含复检)不合格的予以淘汰。
4.面试。体格检查合格人员名单及面试公告在市(州)消防员招录信息发布网站发布。不设参加面试人员比例,所有体格检查合格的报考人员全部参加面试;已批准同意身体复检、尚未形成复检结论意见的,一并参加面试。参加面试的报考人员按面试公告要求,本人在规定的时间携带要求的证件材料到指定地点参加面试。面试采取结构化面试形式进行,参考事业单位公开招聘人员做法实施,重点考察报考动机、性格特征、身体形态、仪容仪表、语言表达、沟通能力等内容;面试实行量化评分,满分100分,低于(不满)60分的为“不合格”。
面试不合格的予以淘汰。
5.政治考核。政治考核参照征兵政治考核要求,采取查阅档案、走访、座谈等方式进行,执行《国家综合性消防救援队伍消防员招录办法(试行)》第九条第五款规定。面试合格人员名单及政治考核公告在市(州)消防员招录信息发布网站发布。政治考核对象在面试合格的报考人员中依据报考人员总成绩的高低排名确定,人数不超过招录计划的125%(不含未出体检复检结论的人员)。确定的政治考核对象按照政治考核公告要求参加政治考核。政治考核期间,身体复检人员得出“不合格”结论的,即视为体格检查不合格,取消面试成绩,取消政治考核对象资格,即时予以淘汰。
政治考核不合格的予以淘汰。
市(州)消防员招录信息发布网站公告的资格初审并身体初检、考核测试合格的报考人员名单及各环节考核测试有关安排与要求,请报考人员主动关注,及时查询。报考人员本人未在公告规定的时间携带公告要求的证件材料到达指定地点的,因报考人员报名所留本人联系电话错误或者不畅通,以及未在本人报考的户籍所在地或经常性居住地(限四川省外户籍)市(州)消防员招录信息发布网站及时了解信息,导致本人未能按规定要求参加招录考核测试的,视为报考人员自动放弃招录资格。
1.公示。根据考核测试情况,在本招录公告发布网站公布参加所有考核测试合格的报考人员总成绩,报考人员总成绩=体能测试成绩+面试成绩。根据“退役士兵”、“社会青年”报考人员类别及其报考队伍和报考人员总成绩高低,分类择优确定拟录用人员和拟补录人员(不超过招录计划的20%)名单,并在本招录公告发布网站向社会公示,公示时间为7个工作日。公示前,由拟录用人员签订入队承诺书(另行公告),在职人员还应征得所在单位同意,拒不签字的取消录用资格。
2.录用。根据公示情况,确定录用人员名单,对没有问题或者反映问题不影响录用的,按照规定程序办理录用手续;对反映有严重问题,但一时难以查实的,暂缓录用,待查实并作出结论后再决定是否录用。
对经省(自治区、直辖市)招生办公室统一录取且取得大学本科学历和学士学位的普通高等学校毕业生,参加全国普通高等学校、研究生培养单位招生统一考试,取得研究生学历和硕士以上学位的毕业生,荣立三等功及以上奖励的退役士兵,国家综合性消防救援队伍荣立三等功及以上奖励的退出消防员,经前期摸排具有报考消防员专项招录意向的解约定向培养士官,考核测试面试合格的直接公示录用。三等功及以上奖励应为按照《中国人民解放军纪律条令》或应急管理系统相关奖励规定组织实施的立功受奖项目。
国家承认的大专以上学历的毕业生、解放军和武警部队退役士兵、政府(企业)专职消防队伍中符合条件的人员可以优先招录;对中共党员和荣获“优秀团员”,以及荣获“三好学生”等表彰的人员、放宽报名年龄条件的特殊专业人才,同等条件下优先录用。
3.调剂和补录。四川省内各市(州)招录缺额的,按市(州)同队伍、本省同队伍、本省跨队伍的顺序,根据考核测试合格的报考人员总成绩高低,分类组织调剂和补录。因拟录用人员不签订入队承诺书而出现的招录缺额,报应急管理部消防员招录工作领导小组批准后,按报考人员总成绩高低依次分类递补拟录用和拟补录人员;对录用后未在规定的时间内报到或入职培训1个月内退出等产生的招录空额,从差额公示的拟补录人员中按成绩高低依次分类补录。补录信息在本公告发布网站公开发布,请报考人员主动关注,及时查询;凡因报考人员本人未及时了解信息,导致本人未能按规定要求参加补录的,视为报考人员自动放弃招录资格。
4.不予招录情形。(1)对已评定残疾等级和严重伤病治疗记录等不适宜从事消防救援工作的;(2)对2019年国家综合性消防救援队伍首次招录后公示未报到、公示期主动放弃的;(3)在国家综合性消防救援队伍首次招录入职培训期间自愿申请退出的;(4)不符合本公告招录条件和范围的;(5)不符合公民服现役政治条件相关规定的;(6)资格审查、身体初检、考核测试不合格的;(7)录用后未在规定的时间内报到的;(8)对有严重问题并查有实据的;(9)其他不予招录情形。
5.入职培训。12月,被确定录用的消防员,参加为期一年的入职培训,接受所在单位管理。1个月内组织开展体格检查复查(含腰椎间盘突出、半月板损伤、韧带损伤、强制性脊柱炎等影响从事消防救援工作的疾病),3个月内完成政治考核复查(含档案审查),不合格的取消录用资格,予以淘汰退回。因取消录用资格被淘汰退回的,按照有关规定进行。入职培训期间非正当原因退出的,需返还个人工资、补缴体格检查复查费、入队交通费、培训期间伙食费,并取消今后消防员招录资格;经批准正式录用的消防员,工作5年(含入职培训期)内不得提前离职。培训合格的,正式签订接收协议,明确双方权利义务。正式签订接受协议后,非正当原因提前离职的,按《招录办法》执行。
上海市消防救援总队代招人员的录用、调剂、补录等事项另行公告。
消防员招录坚持信息公开、过程公开、结果公开,主动接受监督。
本次招录不指定考核测试辅导用书,不举办也不委托任何机构举办考核测试辅导培训班。应急管理部、四川省应急管理厅设立举报电话,及时受理相关举报投诉并按有关规定调查处理。举报者应以真实姓名实事求是地反映问题,并提供必要的调查线索,凡以匿名或其他方式反映的问题不予受理。
应急管理部监督举报电话:
010-83932827
四川省应急管理厅监督举报电话:
028-63858031
本公告自发布之日起生效,最终解释权归四川省消防员招录工作办公室。
附件(见文末)
↓ 附件文件如下 ↓
-END-
本期编辑:郑礼军、陈琳、孙嘉蔚
推荐阅读