四川坚决制止耕地“非农化”行为任务分工公布

日期: 2020-11-16 来源: 人民网-四川频道 分享:
【字体: 打印

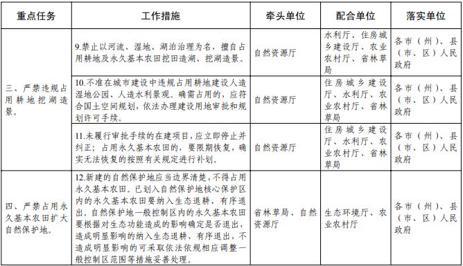
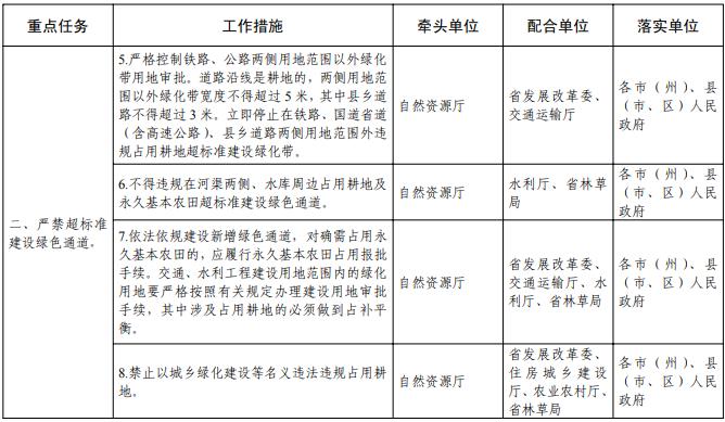
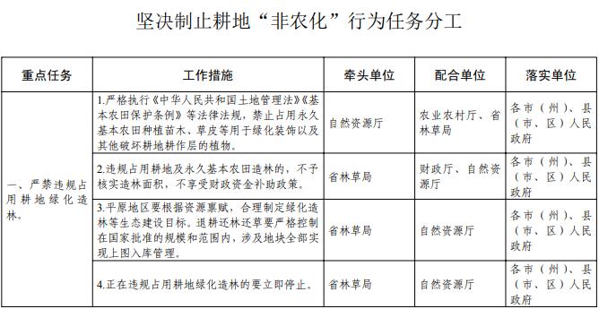
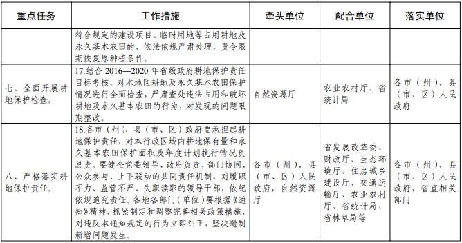
为认真贯彻落实《国务院办公厅关于坚决制止耕地“非农化”行为的通知》(国办发明电〔2020〕24号,以下简称《通知》)精神,坚决制止各类耕地“非农化”行为,严守耕地红线和粮食安全底线,经四川省政府同意,四川省政府办公厅于11月12日印发坚决制止耕地“非农化”行为任务分工。

各地各部门(单位)要对照《通知》要求,全面梳理相关政策措施,对违反规定的,立即进行修改完善或废止。要对照“六个严禁”,结合“十三五”时期耕地保护责任目标考核,对耕地和永久基本农田保护情况开展全面检查,摸清底数、分清类型,对发现的问题立即进行整改。要严格落实分区分类用途管制制度,严控各类建设、造林占用耕地尤其是占用永久基本农田,对于不符合法律规定、违反规划和产业政策的,一律不批准用地、不享受财政资金补助政策。构建早发现、早制止、严查处的常态化监控机制,将违法违规行为遏制在萌芽状态,严厉打击破坏耕地行为,“零容忍”查处新增问题。(李强强)


主办单位: 广元市农业农村局
单位地址:利州东路一段753号 邮政编码:628017 电话:0839-3263076
蜀ICP备2021023902号-1 政府网站标识码:5108000045

川公网安备 51080002000290号


Baidu
map