【重磅政策】中国食品【禁限用农药】名录(2024)!

日期: 2024-03-19 来源: 市农业农村局 分享:
【字体: 打印

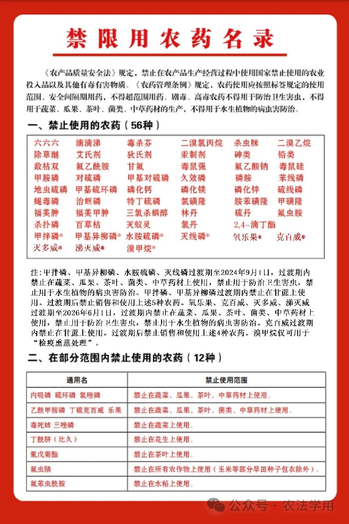
禁限用农药名录

《农产品质量安全法》规定,禁止在农产品生产经营过程中使用国家禁止使用的农业投入品以及其他有毒有害物质。《农药管理条例》规定,农药使用应按照标签规定的使用范围、安全间隔期用药,不得超范围用药。剧毒、高毒农药不得用于防治卫生害虫,不得用于蔬菜、瓜果、茶叶、菌类、中草药材的生产,不得用于水生植物的病虫害防治。

一、禁止使用的农药(56种)

六六六 滴滴涕 毒杀芬 二溴氯丙烷 杀虫脒 二溴乙烷

除草醚 艾氏剂 狄氏剂 汞制剂 砷类 铅类

敌枯双 氟乙酰胺 甘氟 毒鼠强 氟乙酸钠 毒鼠硅

甲胺磷 对硫磷 甲基对硫磷 久效磷 磷胺 苯线磷

地虫硫磷 甲基硫环磷 磷化钙 磷化镁 磷化锌 硫线磷

蝇毒磷 治螟磷 特丁硫磷 氯磺隆 胺苯磺隆 甲磺隆

福美 福美甲 三氯杀 林丹 硫丹 氟虫胺

杀扑磷 百草枯 灭蚁灵 氯丹 2,4-滴丁

甲拌磷* 甲基异柳磷* 水胺硫磷* 灭线磷*  氧乐果*

克百威* 灭多威* 涕灭威* 溴甲烷*

注:甲拌磷、甲基异柳磷、水胺硫磷、灭线磷过渡期至2024年9月1日,过渡期内禁止在蔬菜、瓜果、茶叶、菌类、中草药材上使用,禁止用于防治卫生害虫,禁止用于水生植物的病虫害防治。甲拌磷、甲基异柳磷过渡期内禁止在甘蔗上使用。过渡期后禁止销售和使用上述5种农药。氧乐果、克百威、灭多威、涕灭威过渡期至2026年6月1日,过渡期内禁止在蔬菜、瓜果、茶叶、菌类、中草药材上使用,禁止用于防治卫生害虫,禁止用于水生植物的病虫害防治。克百威过渡期内禁止在甘蔗上使用。过渡期后禁止销售和使用上述4种农药。溴甲烷仅可用于“检疫熏蒸处理”。

二、在部分范围内禁止使用的农药(12种)

通用名

禁止使用范围

内吸磷 硫环磷 氯唑磷

禁止在蔬菜、瓜果、茶叶、中草药材上使用。

乙酰甲胺磷 丁硫克百威 乐果

禁止在蔬菜、瓜果、茶叶、菌类和中草药材上使用。

毒死蜱 三唑磷

禁止在蔬菜上使用。

丁酰肼(比久)

禁止在花生上使用。

氰戊菊酯

禁止在茶叶上使用。

氟虫腈

禁止在所有农作物上使用(玉米等部分旱田种子包衣除外)。

氟苯虫酰胺

禁止在水稻上使用。


禁限用农药名录(2024)

如下图:

主办单位: 广元市农业农村局
单位地址:利州东路一段753号 邮政编码:628017 电话:0839-3263076
蜀ICP备2021023902号-1 政府网站标识码:5108000045

川公网安备 51080002000290号


Baidu
map