欢迎访问广元市水利局!
当前位置: 首页 > 四川省水利工程建设质量终身责任管理办法(试行)

四川省水利工程建设质量终身责任管理办法(试行)

日期: 2021-08-20 来源: 市水利局 分享:
【字体: 打印

四川省水利厅关于印发《四川省水利工程建设质量终身责任管理办法(试行)》的通知

各市(州)水利(水务)局,厅直属有关单位,各有关单位:

为全面提升水利工程建设质量,我厅依据《建设工程质量管理条例》《水利工程质量管理规定》有关规定,结合我省实际,制定了《四川省水利工程建设质量终身责任管理办法(试行)》,经厅2021年第14次党组会审议通过。现印发你们,请遵照执行。

 

执行过程中的意见与建议,请及时反馈水利厅。

四川省水利厅

2021年6月15日

四川省水利工程建设质量终身责任管理办法

(试行)

第一条为深入贯彻《中共中央国务院关于开展质量提升行动的指导意见》(中发〔2017〕24号)《国务院办公厅关于促进建筑业持续健康发展的意见》(国办发〔2017〕19号)精神,全面落实省委省政府印发的《四川省开展质量提升行动实施方案》(川委发〔2018〕6号)部署要求,进一步提高质量责任意识,强化质量责任追究,全面提升水利工程建设质量,依据《建设工程质量管理条例》《水利工程质量管理规定》等有关规定,结合我省实际,制定本办法。

第二条本办法适用于本省行政区域内的各类新建、改建、扩建、加固等水利工程建设项目。

第三条参与工程建设的项目法人、建设单位或代建单位、勘察、设计、施工、监理、质量检测等单位(以下简称责任单位)及相关负责人,是该工程的建设质量责任主体。工程设计使用年限内,项目法人、建设单位或代建单位、勘察、设计、施工、监理、质量检测等单位及相关责任人依法对工程建设质量负责。

第四条工程建设采用工程总承包的,工程总承包单位对承包工程的建设质量负责。工程建设采用联合体承包的,联合体各方对工程的质量承担连带责任。

责任单位依法将工程分包给其他单位的,分包单位按照分包合同的约定对其分包工程的质量向责任单位负责,责任单位与分包单位对分包工程的质量承担连带责任。

第五条签订合同时,责任单位法定代表人应当签署授权书(附件1),书面明确工程项目负责人。项目负责人应签署工程质量终身责任承诺书(附件2至附件7),明确应履行的职责和承担的责任。授权书和承诺书报工程质量监督机构备案。

第六条项目负责人对工程质量承担相应责任,但不减免责任单位和其他工作人员的法定责任。建设过程中,项目负责人如有更换的,应按规定办理变更手续(附件8),重新签署授权书和承诺书。被更换的项目负责人不免除应承担的质量责任。

第七条项目法人(建设单位)应在施工期施工现场明显位置设置质量责任标识牌,载明工程名称、简介,各责任单位名称及项目负责人姓名、职务、联系电话,质量问题举报方式等内容。

第八条工程完工验收合格后,项目法人(建设单位)应在工程明显位置设置永久性责任标牌,载明工程名称、简介、开工日期、完工日期及项目法人(建设单位)、勘察、设计、施工、监理、质量检测等单位名称和项目负责人姓名,对期间更换的各责任单位项目负责人应一并列全。责任标牌要结构尺寸合理、内容清晰、位置明显(参考附件9),在后期运行期间由运行管理单位负责维护管理。

第九条项目法人(建设单位)应当建立水利工程建设质量责任单位质量责任信息档案,作为永久工程档案保存,并在竣工验收合格后与工程资料一并移交存档。档案应包括下列内容:

(一)责任单位营业执照、资质证书复印件,相关证照原件的照片。

(二)工程质量终身责任信息登记表(附件10),内容包括责任单位项目负责人姓名、身份证号码、执业资格证号、职务职称、联系电话、变更情况等。

(三)责任单位法定代表人签署的授权书。

(四)责任单位项目负责人签署的工程质量终身责任承诺书。

(五)其他应当永久保存的。

第十条有下列情形之一的,县级以上地方水行政主管部门应当按照管理权限,依法、依纪、依规追究相关责任人的质量终身责任。

(一)发生工程质量事故;

(二)发生投诉、举报、群体性事件、媒体报道并造成恶劣社会影响的严重工程质量问题;

(三)由于责任单位的原因造成尚在设计使用年限内的水利工程不能正常使用,或影响工程安全及防汛安全;

(四)存在其他与工程质量相关的需追究责任的违法违规行为。

第十一条项目负责人因工作调动等原因离开原单位或已退休的,被发现在原单位工作期间违反国家法律法规、工程建设标准等有关规定,或未切实履行相应责任,造成所负责项目发生质量事故的,应依法追究质量责任。

第十二条各级地方水行政主管部门、质量监督机构要按照分级分类监管原则,加强对责任单位质量终身责任制落实情况的监督检查,对未落实或落实不到位的责任单位要及时督促整改,对整改不力的,予以通报并公开曝光,并记入市场主体不良信用信息逐级报送至全国水利建设市场监管服务平台。

第十三条各级地方水行政主管部门要严格落实质量责任追究,对违反国家法律法规和有关规定,造成质量事故或严重质量问题的,应依法严肃追究相关责任单位和责任人的责任,及时公布建设质量责任单位及相关责任人质量责任追究情况,并将其不良行为及处罚结果记入项目负责人及其单位的信用档案,纳入信用管理。

第十四条本办法自印发之日起施行。尚未完工验收的各类在建水利工程,项目法人(建设单位)应在本办法印发2个月内建立完善项目负责人质量终身责任信息档案,组织责任单位补充签署法人授权书和工程质量终身责任承诺书,并报质量监督机构备案。

 

附件:

1.法定代表人授权书

2.项目法人、建设单位或代建单位项目负责人工程质量终身责任承诺书

3.勘察单位项目负责人工程质量终身责任承诺书

4.设计单位项目负责人工程质量终身责任承诺书

5.施工单位项目经理工程质量终身责任承诺书

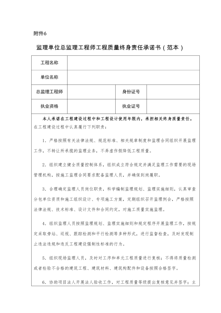
6.监理单位总监理工程师工程质量终身责任承诺书

7.质量检测单位项目负责人工程质量终身责任承诺

8.项目负责人工程质量终身责任信息变更表

9.水利工程永久性责任标牌(大样)

10.工程质量终身责任信息登记表

 

 

 

主办单位:广元市水利局
联系电话:0839-3268081 网站邮箱:gycshuiwuju@guangyuan.gov.cn
政府网站标识码:5108000007
官方微信
官方微博
Baidu
map