查询结果
X
设为首页
|
网站地图
|
无障碍
首页
政府信息公开
政务服务
公众出行
互动交流
专题专栏
首页
政府信息公开
机构简介
领导简介
文件查询
党建工作
人事信息
政策文件
政策解读
信息公开指南
信息公开年报
信息公开制度
依申请公开
项目管理
昭化区交通运输局召开2025年第二次项目建设...
苍巴高速龙山至碾盘寺段通车 苍溪至巴中的...
绵阳市交通运输局来剑考察高速公路“三改”...
G212昭化城区过境公路(含韩家垭隧道)隧道...
2024年度广元市公路养护从业单位信用评价公...
剑阁县召开交通重点项目推进会
政策法规
川渝联合印发嘉陵江通航新规 3月1日起施行
我市出台《加快推进现代物流高质量发展十六...
关于印发《广元市网络预约出租汽车经营服务...
交通运输部关于印发《公路工程施工分包管理...
交通运输部办公厅关于印发《农村客货邮融合...
交通运输工程施工单位主要负责人、项目负责...
权责清单
权力清单
责任清单
公共服务清单
零跑退清单
跑一次清单
工商登记前置审...
行政事业性收费...
产业准入负面清单
国有企业财务清单
省级财政预决算...
投资项目目录清单
市场主体许可经...
权力清单调整记录
行政审批中介服务
职业资格清单
实时路况
联合巡航保畅通,航道安全再升级
2025-04-02
航道维护尺度信息(2025)004号
2025-04-02
通航建筑物集中检修工作圆满完成
2025-04-02
苍巴高速龙山至碾盘寺段通车 苍溪至巴中的行车时...
2025-04-02
关于X011线元坝经店子至六槐段道路实行分阶段临...
2025-03-27
关于延长苍溪县Y015线K6+230-K7+000段道路交通管...
2025-03-13
在线访谈
争创省级“四好农村路”示范市,让群众出行更舒心
在线访谈
建言献策
局长信箱
在线调查
局长信箱
道路英译错误
2024-10-05
关于2024年8月31日遭遇广元市安达出租汽车有限公...
2024-09-04
调整红绿灯设置
2024-08-23
关于电动小三轮车是不是需要驾照的问题
2024-07-18
彭店乡 乡村道路硬化 申请
2024-06-14
国道347线剑阁境内厚子铺至印盒嘴公路改建工程
2024-05-24
利州区交通运输局2025年春运工作...
2025-02-27
支队护航2025年春运工作圆满收官
2025-02-26
市交通运输综合服务中心多措并举...
2025-02-26
2025年春运收官,剑阁发送旅客73...
2025-02-24
旺苍县召开农村客运工作座谈会 ...
2025-04-02
苍溪县交通运输综合行政执法大队...
2025-03-28
锦旗致谢显担当——苍溪航道段高...
2025-03-25
国家发展改革委深化信用修复“一...
2025-03-24
昭化区交通运输局开展清明节前安...
2025-04-03
联合巡航保畅通,航道安全再升级
2025-04-02
剑阁县县道公路养护段:防患未然...
2025-04-02
昭化区交通运输局召开2025年汛前...
2025-04-02
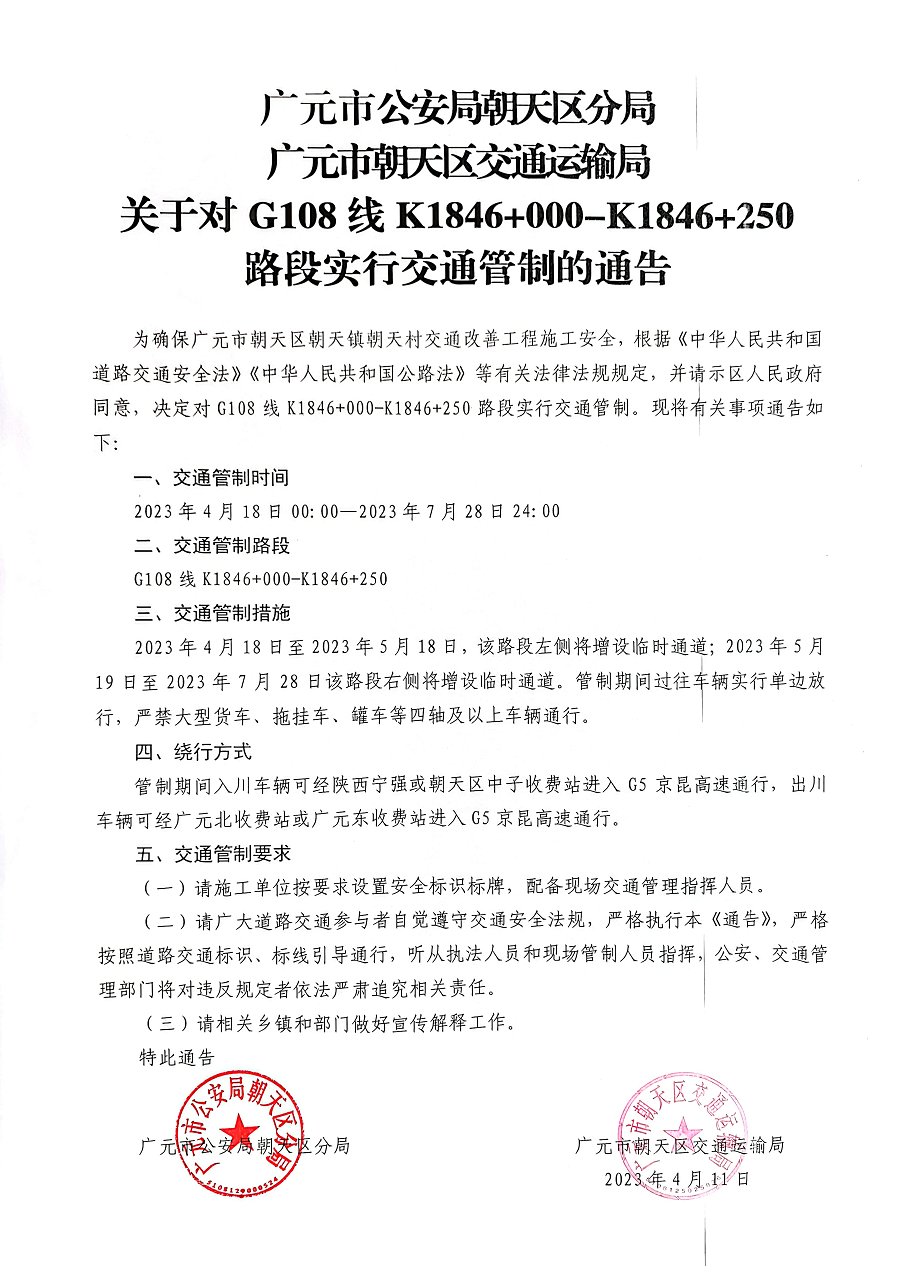
关于对G108线K1846+000-K1846+250路段实行交通管制的通知
来源:
市公路建设服务中心
时间:
2023-04-14
分享:
map